Engoogle Docs Diagram Template – This tool is applied in many industries such as computer programming, engineering, and even gaming. Insert circles in a new google document; Learn how to add & edit a chart. Select a venn diagram template from venngage’s templates library.
Feel free to make a copy of any of these google. Learn how to set up. Adjust the colors of your. Download a work breakdown structure tree diagram template for google sheets | google docs.
Engoogle Docs Diagram Template
Engoogle Docs Diagram Template
Smartdraw.com has been visited by 10k+ users in the past month Here are 25 graphic organizer templates that can be used for many different subject areas and grade levels. To make a venn diagram in google docs, use the insert > drawing > new option to create a new drawing.
Use an organizational chart to show the relationship between members of a company, a group of people, or family tree. Use a private browsing window to. Check pricingread blogeverywherehundreds of templates
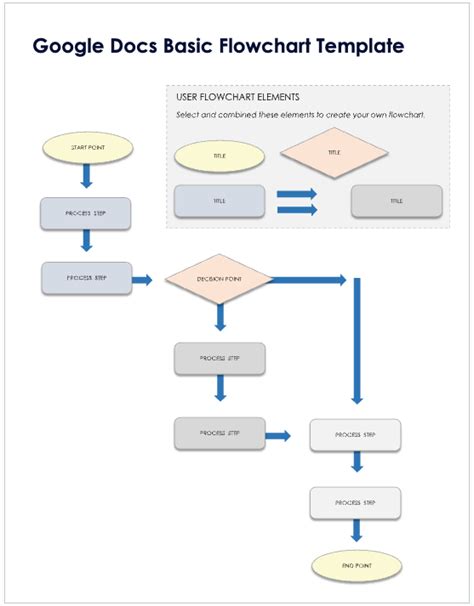
Make a flowchart in google docs by following these steps: Sign in to continue to drawings email or phone forgot email? From gantt charts, seating charts, chore charts, flowcharts, to corporate.
To make a venn diagram in venngage, follow these five steps: Need to create a flowchart or venn diagram in google docs? How to create a venn diagram in google docs using the drawing tool.

Er Diagram Google Docs

How to Set up a Flowchart in Google Docs in 2021 The Blueprint

CARA MEMBUAT DIAGRAM DI GOOGLE DOCS YouTube

Cómo duplicar el espacio de su texto en Google Docs TecnoLoco
![[DIAGRAM] Sequence Diagram Google Docs [DIAGRAM] Sequence Diagram Google Docs](https://i2.wp.com/www.diagrams.net/assets/img/blog/diagrams-docs-google-marketplace.png)
[DIAGRAM] Sequence Diagram Google Docs

Diagram Templates for Use in Google Docs and Sheets Get the Free AddOn to G Suite

Use diagrams in Google Docs

android Is the Floating Action Button going away User Experience Stack Exchange

AlgoDaily The Software Design of Google Docs Introduction

New Google Workspace features to help solo business owners

How to Set up a Flowchart in Google Docs in 2021 The Blueprint

Google Docs templates for planning events 50 timesaving Google Docs templates Page 3

Venn Diagram Template Google Slides

Google Docs, Sheets en Slides krijgen sjablonen Tablet Guide
